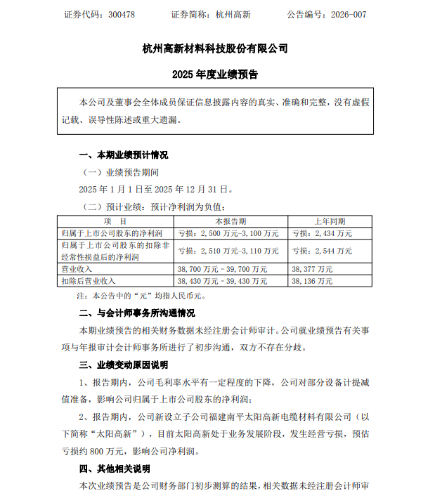
1月20日,杭州高新(300478.SZ)败露2025年度功绩预报,公司瞻望包摄于上市公司推动的净失掉2500万元-3100万元;包摄于上市公司推动的扣除非频繁性损益后的净失掉2510万元-3110万元。

公开贵府露出,公司是一家集研发、坐褥电线电缆用塑料(电缆料)的企业,公司主贸易务为线缆用高分子材料的研发、坐褥和销售,居品狠恶期骗于电力、船舶、轨谈交通、通讯、电气装备、配置、新动力等限制。
杭州高新2025年三季度功绩论述露出,2025年前三季度,公司贸易收入3.11亿元,同比增长25.51%,归母净失掉1,657万元。
甘休1月21日10点33分现金九游体育app平台,杭州高新的股价26.94元/股,总市值34亿元。